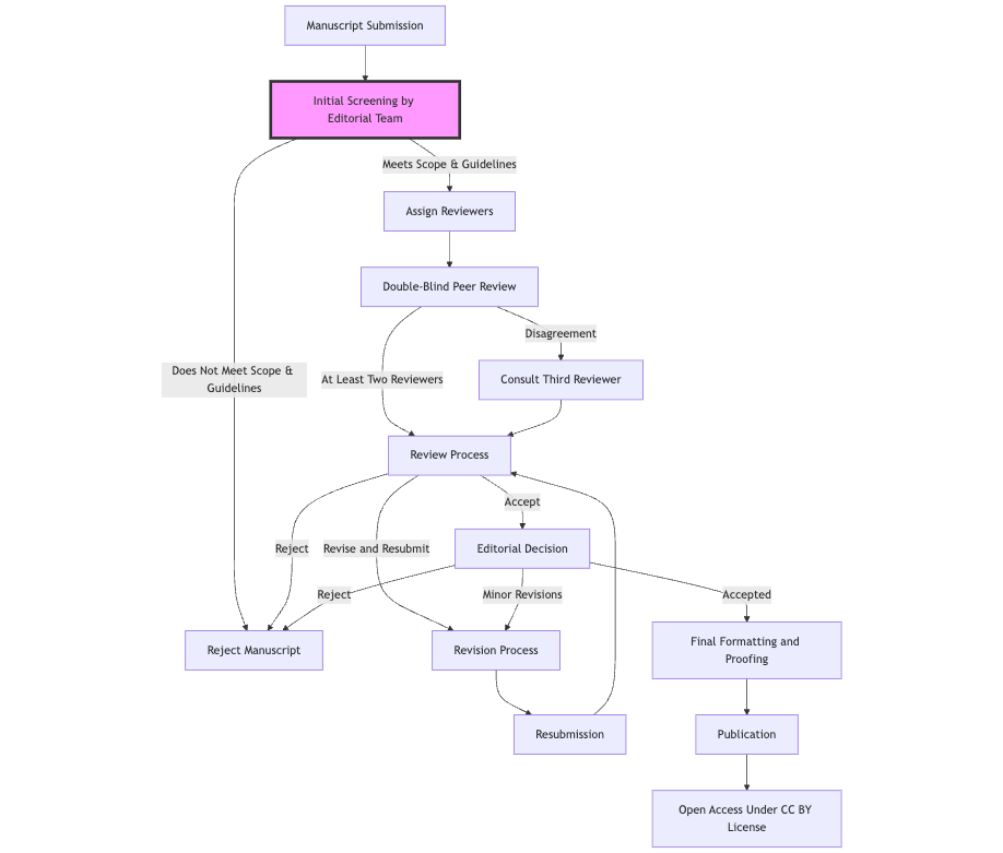
Peer-Review Process
The International Conference on Science, Technology, and Innovation (ICSTI) follows a rigorous double-blind peer-review process to ensure the highest standards of academic integrity and scholarly excellence. The peer-review process is designed to provide authors with constructive feedback, maintain confidentiality, and promote the publication of high-quality research.
1. Manuscript Submission
Authors submit their manuscripts through the conference's online submission system. Upon submission, authors must ensure that their manuscript is anonymized to facilitate the double-blind review process. This means that:
- No identifying information about the authors or their institutions should be included in the manuscript text or file properties.
- Any acknowledgments or references to funding sources that could identify the authors should be removed during the initial submission.
2. Initial Screening by Editorial Team
Once submitted, each manuscript is screened by the editorial team to ensure it meets the conference’s scope and formatting guidelines. The editorial team checks the following:
- Whether the manuscript fits within the focus and scope of the conference.
- Whether it adheres to the conference’s ethical standards, including plagiarism detection.
- Whether it follows the required formatting guidelines.
Manuscripts that do not meet these criteria may be returned to the authors for revision or rejected without external review.
3. Assignment of Reviewers
For manuscripts that pass the initial screening, at least two independent reviewers are assigned by the editor. The selection of reviewers is based on their expertise in the relevant field. The double-blind peer-review process ensures that:
- The identities of the authors are not revealed to the reviewers.
- The identities of the reviewers are not disclosed to the authors.
Reviewers are selected for their subject matter expertise, and efforts are made to avoid any conflicts of interest.
4. Peer Review Process
The assigned reviewers independently assess the manuscript based on its:
- Originality: Is the research novel, and does it contribute new knowledge to the field?
- Methodology: Are the research methods sound, appropriate, and rigorously applied?
- Results and Discussion: Are the findings clearly presented and valid? Is the discussion grounded in the data, and does it address the research questions?
- Clarity and Structure: Is the manuscript well-structured, and is the writing clear and concise?
- References: Are the references appropriate and up to date?
Reviewers provide detailed comments and feedback to the authors, including recommendations for improvement. Each reviewer will also make one of the following recommendations:
- Accept without changes.
- Accept with minor revisions.
- Revise and resubmit (major revisions required).
- Reject.
Reviewers are required to submit their reports within a specified time frame to ensure the timely processing of manuscripts.
5. Editorial Decision
After receiving the reviewers' reports, the handling editor reviews their feedback and makes one of the following decisions:
- Accept: The manuscript is accepted for publication with no or minor revisions.
- Revise: The authors are asked to address the reviewers' comments and resubmit the manuscript for further consideration. A revised manuscript may go through another round of review if necessary.
- Reject: The manuscript is rejected based on the reviewers' feedback or if it does not meet the conference’s standards.
In cases where there is significant disagreement between the reviewers, a third reviewer may be consulted to ensure a fair decision.
6. Revision Process
If revisions are required, the authors are given a deadline to submit a revised version of their manuscript. In their revised submission, authors must include a detailed response letter addressing each of the reviewers' comments. The revised manuscript and the response letter are then reviewed by the handling editor and, if necessary, sent back to the original reviewers for further evaluation.
7. Final Decision
Once the reviewers are satisfied with the revised manuscript, the handling editor makes a final decision on whether to accept or reject the paper. The editor's decision is based on the reviewers' reports and the authors' responses to the feedback.
Authors will be notified of the final decision by email, along with any final feedback from the reviewers.
8. Publication
Once accepted, the manuscript undergoes final formatting and proofing by the editorial team. Authors will receive a final proof for approval before the manuscript is published in the conference proceedings. The proceedings are published as open access under the Creative Commons Attribution (CC BY) License, ensuring that the research is freely available to a global audience.
9. Confidentiality
Throughout the peer-review process, strict confidentiality is maintained. Neither the reviewers nor the authors will be informed of each other’s identities. All manuscripts and associated correspondence are treated with the utmost confidentiality to protect the integrity of the process.
10. Appeals and Complaints
Authors have the right to appeal editorial decisions if they believe their manuscript was unfairly evaluated. Appeals should be submitted in writing, outlining the reasons for the appeal. The editorial team will review the appeal and may request additional reviews before making a final decision.
The ICSTI is committed to upholding transparency, fairness, and integrity in its peer-review process, following the guidelines established by the Committee on Publication Ethics (COPE). Our goal is to ensure that all published work meets the highest standards of academic quality and rigor.
